河北雄安人力公司业务招聘环卫运营管理工作人员52人
2022-06-22
一、招聘原则
坚持德才兼备、以德为先、五湖四海、任人唯贤的用人标准,坚持公开、平等、竞争、择优的用人原则。
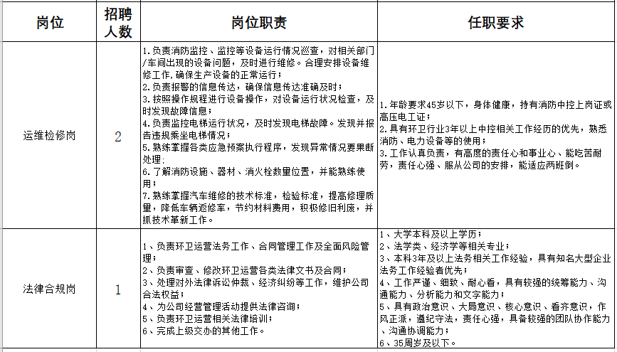
二、招聘岗位
招聘人数共52人
招聘岗位及岗位要求详见下表或招聘报名页面。





三、报名时间及方式
1.报名截止时间:2022年7月5日。
2.报名方式:本次招聘报名仅接受网上报名。应聘人员登录雄才网(网址:https://www.ixahr.com/)进行报名。
四、人员管理
聘用人员与雄安人力公司签订劳动合同,办理手续后安排到相应岗位工作。
五、注意事项
1.应聘人员须同时附件提交身份信息、毕业证书、岗位要求的资格证书等相关证明材料。
2.应聘人员应对本人填报、提供信息的真实性、准确性、完整性负责;提供虚假信息者,一经发现,取消应聘资格。
3.招聘有关信息将通过短信、电话或邮件等方式通知,招聘各环节未通过人员不再另行通知。请应聘者确保填报的手机号码、邮箱等联系方式准确无误,并保持通讯畅通。
4.招聘不收取任何费用,不举办或委托任何机构开展相关辅导培训。
六、报名咨询
1.咨询电话:0312-5619956,0312-5619961
2.咨询时间:9:00-12:00,14:00-17:30(工作日)





